BETVICTOR伟德官方网站
BETVICTOR首页
收藏本页
首页
BETVICTOR伟德动态
通知公告
校园风采
关于我们
BETVICTOR伟德简介
现任领导
机构设置
系部介绍
团队队伍
团队简介
硕士生导师
教师风采
教学工作
本科教学
公司产品
教学成果奖
团队建设
学科年度报告
科学研究
学术交流
党群工作
工会设置
工会活动
支部设置
学习文件
党建活动
联系我们
学团组织
学团活动
员工奖励
就业专栏
考研光荣榜
毕业留念
实验室
光电功能材料重点实验室
化学实验教学中心
教学成果奖申报材料
教学成果奖申请书
教学成果报告
教学成果支撑材料
首页
BETVICTOR伟德动态
公示公告
校园风采
关于我们
BETVICTOR伟德简介
现任领导
机构设置
系部介绍
团队队伍
团队简介
硕士生导师
教师风采
教学工作
本科教学
教学文件
教学活动
教学成果
公司产品
教学成果奖
科学研究
科研情况
学术交流
科研成果奖
党群工作
工会设置
工会活动
支部设置
学习文件
党建活动
联系我们
学团组织
学团活动
员工奖励
就业专栏
创新创业
考研信息
就业政策
就业指导
招聘信息
文档下载
考研光荣榜
毕业留念
实验室
光电功能材料重点实验室
化学实验教学中心
分析测试中心
教学成果奖申报材料
教学成果奖申请书
教学成果报告
教学成果支撑材料
当前位置:
首页
教学工作
本科教学
教学文件
正文
2022年11月18日更新
浏览次
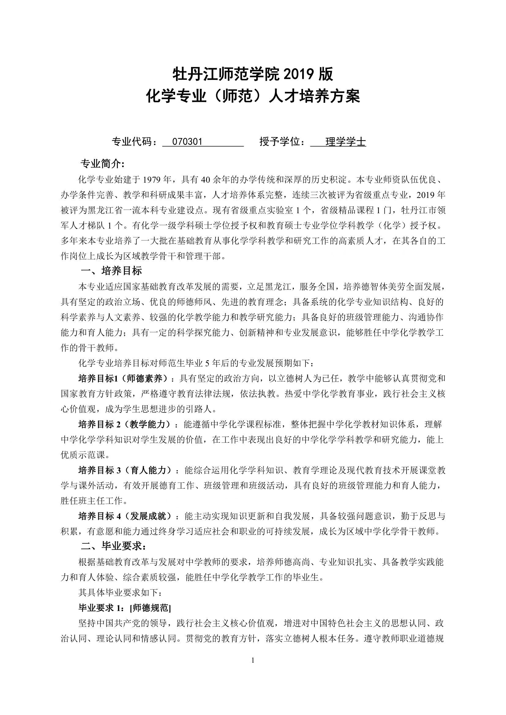
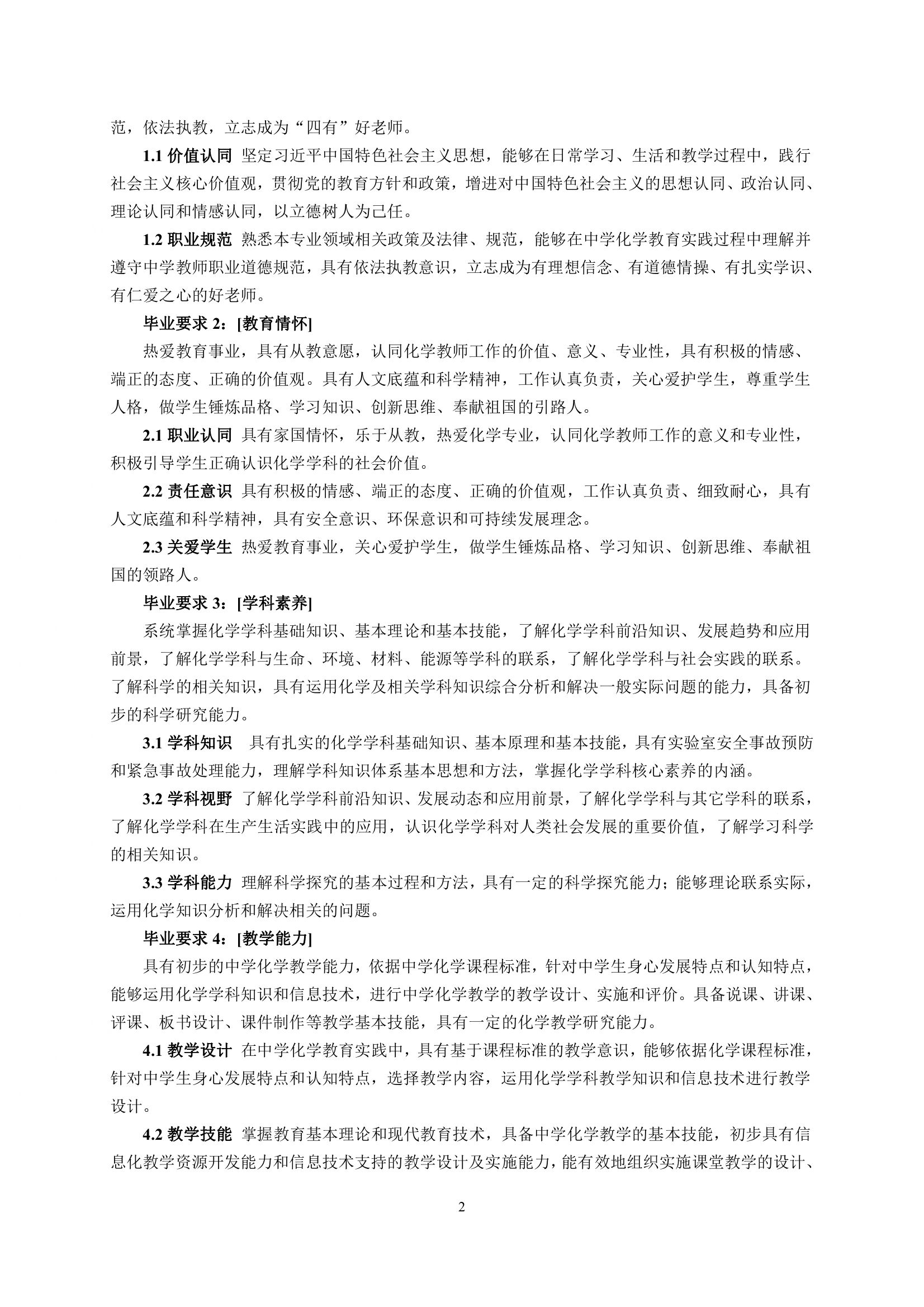
BETVICTOR-化学专业人才培养方案2019版